菏澤
[ 切換站點
點擊進入
[ 菏澤 ]
菏澤
濟南站
牡丹區
鄆城站
菏澤
]
網站首頁
|
手機訪問
|
幫助中心
|
保存到桌面
首 頁
職位
人才
資訊
靈活用工
HR工具
考試系統
藍領招聘
最新公告
招聘會
直播招聘會
現場招聘會
網絡招聘會
找工作
招人才
搜企業
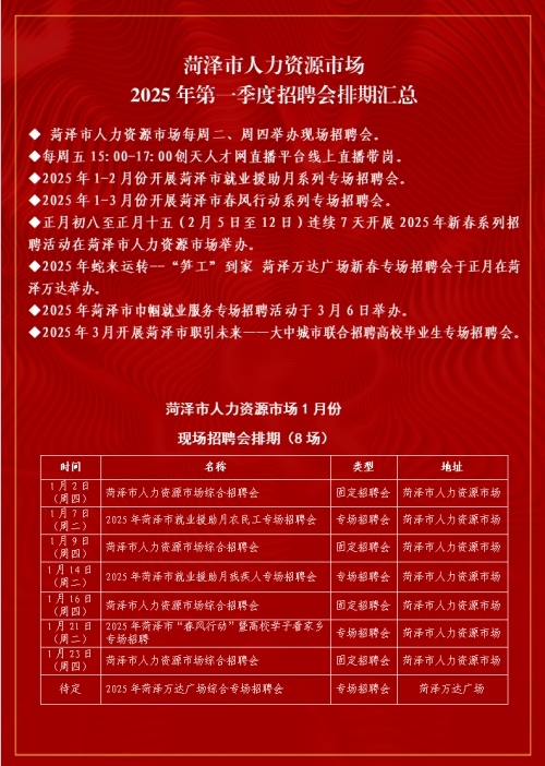
菏澤市人力資源市場2025年第一季度招聘會排期
日期:2025-03-06
瀏覽
次
返回公告列表
最新職位
網絡客服
錦江帝貿軟件開發工作室
5K-6K/月
渠道銷售
山東中科能人工環境有限公司
6K-10K/月
生產技工
山東中科能人工環境有限公司
4K-7K/月
談單員
山東隨心裝飾工程有限公司
面議
跟單員
山東隨心裝飾工程有限公司
3K-5K/月
緊急招聘
項目助理
3K-6K/月
濟南海右博納廣告有限公司
山東省/濟南市
業務經理
5K-10K/月
濟南海右博納廣告有限公司
山東省/濟南市
店員
3K-6K/月
濟南歷下魔丸煮物餐飲經營店
山東省/濟南市
區域經理
5K-10K/月
濟南歷下魔丸煮物餐飲經營店
山東省/濟南市
現場監理員
5K-10K/月
山東濟華三全項目管理有限公司
山東省/濟南市
手機APP
企業微信
黄图在线观看无码